Материалы слушателям курсов: "Администрирование пользователей"
1С:Предприятие 8.2 / Разработчикам
1С:Предприятие 8.2 / Управление производственным предприятием для Украины
1С:Предприятие 8.2 / Разработчикам / Настройка прав доступа к данным
1.1. Если в конфигурации есть разграничение прав доступа пользователей к данным информационной базы, то настройку доступа следует выполнять с помощью ролей. Роли должны создаваться разработчиком конфигурации исходя из задачи ограничения доступа пользователей к данным.См. также
1С:Предприятие 8.2 / Управление производственным предприятием для Украины / Администрирование пользователей
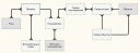
Систему прав и настроек пользователей можно изобразить в виде схемы типа "сущность-связь". Рабочее место администратора пользователей

Мы на Facebook